News & Topics
「2025年12月出発分」にお申込みのお客様へ
最終のご案内をツアー当日までに必ずご確認ください。
2025年12月10日(水)16時 「2026年1月出発分」の受付開始スケジュールを公開しました。
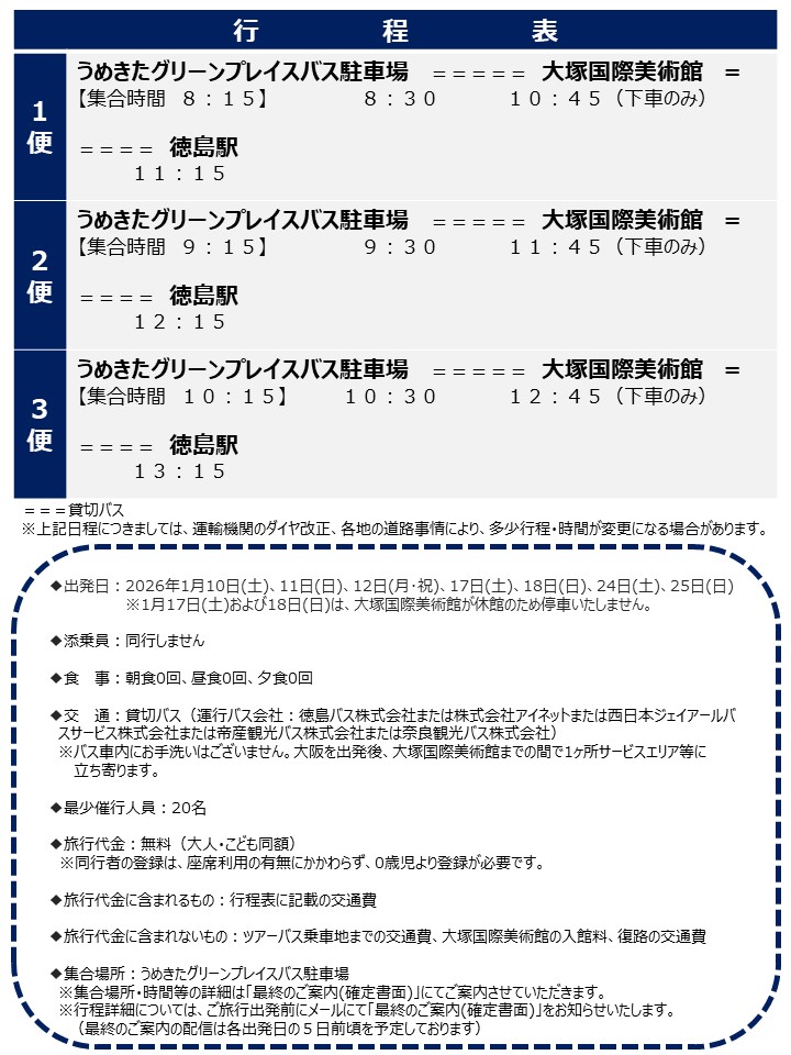
※1月出発分は1便(8:30出発)増便いたしました。
メールについてのお願い
お客様のセキュリティー上、当ツアーに関するご案内やお問い合わせに対する返信メールが、送信できない事象が多く見受けられます。「tokushima_nextcpn@nta.co.jp」からのメールが受信できるよう設定をお願いします。
2025年11月28日(水) 予約サイト操作マニュアルを公開しました。
ツアー日程
【日程(出発日)】
①2025年12月20日(土)
②2025年12月21日(日)
③2026年1月10日(土)
④2026年1月11日(日)
⑤2026年1月12日(月・祝)
⑥2026年1月17日(土)
⑦2026年1月18日(日)
⑧2026年1月24日(土)
⑨2026年1月25日(日)
※運行は「大阪駅⇒大塚国際美術館または徳島駅」の片道のみ
※⑥および⑦は、大塚国際美術館が休館のため停車いたしません。
※本ツアーは徳島県の「さらば万博。いくぞ徳島。関西プロモーション推進事業」の事業費を活用したツアーです。
お申込み方法について
【2025年12月出発分予約受付期間】 参加条件はこちらをクリック
◆(先行申込)徳島県への招待状クーポンをお持ちの方限定コース
2025年12月3日(水)10時~4日(木)10時(先着/24時間限定)
◆一般参加コース
2025年12月6日(土)10時~14日(日)23時59分(先着)
◆(先行申込)徳島県への招待状クーポンをお持ちの方限定コース
2025年12月3日(水)10時~4日(木)10時(先着/24時間限定)
◆一般参加コース
2025年12月6日(土)10時~14日(日)23時59分(先着)
【2026年1月出発分予約受付期間】 参加条件はこちらをクリック
◆(先行申込)徳島県への招待状クーポンをお持ちの方限定コース
2026年1月10日(土)、11日(日)、12日(月・祝)、17日(土)、18日(日)出発分
⇒2025年12月16日(火)12時~17日(水)12時(先着/24時間限定)
2026年1月24日(土)、25日(日)出発分
⇒2026年1月5日(月)12時~6日(火)12時(先着/24時間限定)
◆一般参加コース
2026年1月10日(土)、11日(日)、12日(月・祝)出発分
⇒2025年12月22日(月)12時~2026年1月4日(日)23時59分(先着)
2026年1月17日(土)、18日(日)出発分
⇒2025年12月22日(月)12時~2026年1月11日(日)23時59分(先着)
2026年1月24日(土)、25日(日)出発分
⇒2026年1月8日(木)12時~18日(日)23時59分(先着)
◆(先行申込)徳島県への招待状クーポンをお持ちの方限定コース
2026年1月10日(土)、11日(日)、12日(月・祝)、17日(土)、18日(日)出発分
⇒2025年12月16日(火)12時~17日(水)12時(先着/24時間限定)
2026年1月24日(土)、25日(日)出発分
⇒2026年1月5日(月)12時~6日(火)12時(先着/24時間限定)
◆一般参加コース
2026年1月10日(土)、11日(日)、12日(月・祝)出発分
⇒2025年12月22日(月)12時~2026年1月4日(日)23時59分(先着)
2026年1月17日(土)、18日(日)出発分
⇒2025年12月22日(月)12時~2026年1月11日(日)23時59分(先着)
2026年1月24日(土)、25日(日)出発分
⇒2026年1月8日(木)12時~18日(日)23時59分(先着)
【注意事項】
※一度満席となった場合でも、お客様都合によるキャンセル等により受付期間中は予約枠が変動します。
予約サイトの詳しい操作マニュアルはこちら
【1】初めての方は、新規利用登録(アカウント登録)が必要です。
ログインボタンより「新規利用登録」をクリックしていただくと、代表者個人情報の登録画面になります。入力フォームに従って必要な情報をご入力ください。
✽1つのメールアドレスで複数の代表者登録は出来ません。(※1つのメールアドレスで1アカウントのみ作成可能)
✽メールアドレスの入力を間違えるとツアーに関する大切なご案内ができませんので、くれぐれもご注意いただきご入力ください。
【2】代表者の個人情報登録が完了すると、ご登録いただいたメールアドレスに確認のメールが送信されますが、ツアーの参加登録が完了したわけではありませんのでご注意ください。
【3】代表者の個人情報登録完了後、「ツアー参加登録」のページに自動的に遷移しますので、行程表等をご確認の上、ツアーの参加登録を行ってください。
【4】同行者の登録は、「ツアー参加登録」画面の参加者欄の下のある「同行者をリストに追加する」より同行者の情報を追加ください。
✽同行者の登録は、座席利用の有無にかかわらず、0歳児より登録が必要です。
✽1アカウント(1グループ)につき代表者を含む4名まで申込みが可能です。
✽原則お一人様1回のみ参加が可能です。
【5】予約完了後、確認メールがご登録のメールアドレスへ自動配信されますので、内容を必ずご確認ください。
確認メールが届かない場合、ツアー参加登録が完了していない可能性があります。
必ずご確認ください。
【6】予約の変更・取消・確認は、「予約確認・変更」からお進みください。
変更・取消について
✽変更・取消はログイン後、「予約確認・変更」から予約受付番号「(例)e数字」をクリックし、レ点の有無操作をお願いいたします。
✽締切日以降はWEB上での取消・変更ができなくなります。締切日以降の予約の取消、変更は、メールにてお知らせください。
✽お電話をいただいた場合も、メールでのご連絡をお願いしております。予めご了承ください。
E-mail: tokushima_nextcpn@nta.co.jp
※営業時間:平日9時30分~17時30分(土・日・祝日は休業)
✽締切日以降はWEB上での取消・変更ができなくなります。締切日以降の予約の取消、変更は、メールにてお知らせください。
✽お電話をいただいた場合も、メールでのご連絡をお願いしております。予めご了承ください。
E-mail: tokushima_nextcpn@nta.co.jp
※営業時間:平日9時30分~17時30分(土・日・祝日は休業)
お問い合わせ先
【旅行企画・実施】
観光庁長官登録旅行業第2号
一般社団法人日本旅行業協会正会員
株式会社日本旅行
四国東営業統括部 徳島支店
徳島県ワンコインキャンペーン事務局
〒770-0831 徳島県徳島市寺島本町西1-10
TEL:088-622-1561
E-mail: tokushima_nextcpn@nta.co.jp
営業時間:平日9時30分~17時30分
(土・日・祝日は休業)
総合旅行業務取扱管理者:増田 由紀雄


[日本旅行プライバシーポリシーについてはこちらをクリック下さい。]
観光庁長官登録旅行業第2号
一般社団法人日本旅行業協会正会員
株式会社日本旅行
四国東営業統括部 徳島支店
徳島県ワンコインキャンペーン事務局
〒770-0831 徳島県徳島市寺島本町西1-10
TEL:088-622-1561
E-mail: tokushima_nextcpn@nta.co.jp
営業時間:平日9時30分~17時30分
(土・日・祝日は休業)
総合旅行業務取扱管理者:増田 由紀雄
総合旅行業務取扱管理者とは、お客様の旅行を取扱う支店での取引の責任者です。
この旅行契約に関し、担当者からの説明にご不明な点があれば、ご遠慮なく上記の総合旅行業務取扱管理者にお尋ねください。
この旅行契約に関し、担当者からの説明にご不明な点があれば、ご遠慮なく上記の総合旅行業務取扱管理者にお尋ねください。
[日本旅行プライバシーポリシーについてはこちらをクリック下さい。]

